Try IT(トライイット)の因数分解の公式1 (x+a)(x-a)の逆の映像授業ページです。Try IT(トライイット)は、実力派講師陣による永久0円の映像授業サービスです。更に、スマホを振る(トライイットする)ことにより「わからない」をなくすことが出来ます。 みなさんこんにちは。今回は因数分解について書いていきたいと思います。 本題に行く前に 本題に行く前にひとつだけこのブログのこれからの方針について書かせて下さい。 今週からは以下のようにブログを書いていきたいと思います。 1公式理解→2問題→3おまけ→4まとめ また、今まA c x 2 (a d b c) x b d = (a x b) (c x d)
中学数学 因数分解 乗法公式 中学数学の無料オンライン学習サイトchu Su
数学 因数分解 公式
数学 因数分解 公式- ここでの内容は、こんな人へ向けて書いています 2次式の因数分解の解き方がわからない 考えてると頭がごちゃごちゃする・整理ができない 公式覚えたくない 2次式の因数分解は量をこなすことによって誰でもできます。 一番早いのは公式に当てはめて解くことでしょう。 しかし、それで n乗の差の因数分解公式 a^nb^n= (ab) (a^ {n1}a^ {n2}b\cdotsab^ {n2}b^ {n1}) an −bn = (a− b)(an−1 an−2b ⋯ abn−2 bn−1)



因式分解 因式分解是中學數學中最重要的恆等變形之一 它被廣泛地套用於初等 百科知識中文網
数学 公式集 ( 乗法公式 ・ 因数分解 ) 数学ハンドブック 数学-公式集 記号-単位 物理学ハンドブック 中学3年数学:因数分解の解き方・簡単な方法・公式をマスターしよう! 投稿日:年4月24日 更新日: 年5月9日 さて、自習状態が続いていますね。 因数分解公式① 共通因数をくくりだす。 因数分解公式② 掛けて足して 因数分解公式③④ 二乗になる 因数分解の公式⑤ 二乗ひく二乗 因数分解の公式中学生まとめ! 数学の成績が落ちてきたと焦っていませんか? こちらの関連記事はいかが
因数分解が得意になるステップ その2 パターンを判断する! 次に出題された式にどの公式を使ったらいいのか、パターンを判断する練習をします。 問題は解いても、解かなくても構いません。 ステップその1で理解した公式の順に判断をしていきます。 あなたは部分分数分解を単なる「式の変形」だと思い込んでいませんか? 実は数学b の数列の単元や数学3の積分計算でとてもお世話になる、大切な式変形なんです。 今回は、その「部分分数分解」を、公式・やり方だけでなく数列の問題への応用を詳しく解説しました! 人気のある記事 Σシグマの公式まとめと計算方法(数列の和の公式) 6297k件のビュー 数列漸化式の解き方10パターンまとめ 442k件のビュー;
因数分解-乗法公式の利用(1)のポイントは!x^2 x の形は、 3 つのステップで因数分解する!① シッポを見て、掛け算の組を考える!② x の 因数分解の公式1:x 2 y 2 = (xy) (xy) 中学生の皆さんが真っ先に身に着けている公式が x2y2= (xy) (xy) です。 後に紹介する2種類の公式ほど長いわけでは無いため、この式だけは身につけているというパターンが多いのが特徴です。Try IT(トライイット)の因数分解の公式1 (x+a)(x-a)の逆の練習の映像授業ページです。Try IT(トライイット)は、実力派講師陣による永久0円の映像授業サービスです。更に、スマホを振る(トライイットする)ことにより「わからない」をなくすことが出来ます。



國三junior High数学的 中3 数学 因数分解 式の計算の利用筆記 Clear



因式分解三次方
因数分解の解き方まとめ ①まずは共通因数がないか探す ②足してaかけてbの組み合わせを探す ③公式を利用できるときは利用しよう 以上になります。数学は知識を手に入れるだけでなく、実際に問題を解いてみることが非常に大切です。因数分解(公式1) 因数分解のやり方・公式と解き方のコツ教えます!高校レベル 公式いろいろ因数分解のいろいろな問題とその解き方 中学数学因数分解の2つの公式の覚え方 Qikeru:学びを 二次方程式の解の公式・因数分解による解き方を解説高校数学Ⅰ数と式a 3 b 3 c 33abcの因数分解公式!まとめと問題 高校数学で学習する、a3b3c3-3abcの因数分解の公式とその導き方、問題についてまとめました



基本対称式について6乗和の値を因数分解公式を使って求める タロウ岩井の数学と英語 Note



高校数学 因数分解公式と3次式の因数分解 受験の月
Try IT(トライイット)の因数分解の公式3 (x+a)(x+b)の逆の例題の映像授業ページです。Try IT(トライイット)は、実力派講師陣による永久0円の映像授業サービスです。更に、スマホを振る(トライイットする)ことにより「わからない」をなくすことが出来ます。動画一覧や問題のプリントアウトはこちらをご利用ください。ホームページ → http//19chtv/ Twitter→ https//twittercom/haichi_toaru a^44b^4\\= (a^22ab2b^2) (a^22ab2b^2) a4 4b4 = (a2 2ab2b2)(a2 −2ab 2b2)



因数分解の公式まとめ一覧とその活用例 アタリマエ



中3 展開と因数分解13 動画 公式を使う因数分解1レベル3の解説 中学数学の勉強に



因式分解 因式分解是中學數學中最重要的恆等變形之一 它被廣泛地套用於初等 百科知識中文網



初中数学因数分解只要能掌握好公式都能做对 有因审题而被扣分吗 好看视频



展開 と 因数分解 の4つの基本公式



三乗 3乗の展開 因数分解の公式 高校数学マスマスター 学校や塾では教えてくれない 元塾講師の思考回路の公開



质因数分解 思维训练 Noip知识课堂



因数分解の公式のまとめ 中学生はこのパターンを覚えておこう 中学や高校の数学の計算問題



差立方公式因數分解公式 N乗の差 和 Aozqkc



因数分解を理解しよう 数学嫌いな子のための簡単理解法 分かりにくいを分かりやすいに



數學第三冊 利用乘法公式因式分解 教育學習中心 痞客邦



ベスト 因数分解公式中学 ニスヌーピー壁紙



因式分解三次方



10 5 因式分解 Ppt Download



中学数学 因数分解 乗法公式 中学数学の無料オンライン学習サイトchu Su



タロウ岩井の数学と英語 Noteの補足など 3乗和の因数分解公式を導く方法 Powered By Line



はんぷく計算ドリル因数分解 中学数学 安卓下载 安卓版apk 免费下载



因数分解とは 公式や計算のやり方 問題の解き方 受験辞典



因数分解のやり方 公式と解き方のコツ教えます 高校レベルまで対応 Studyplus スタディプラス



因式分解



โน ตของ 乗法公式 因数分解公式 ช น Junior High数学 Clear



Studydoctor x a x b の因数分解 中3数学 Studydoctor



因式分解三次方



高校数学i 式と計算 因数分解 試験で解いておきたいこの1問 高校 数学 公式 因数 分解



高校数学 因数分解 前編 まずは基本の2つのパターンをわかりやすく解説 教科書をわかりやすく通訳するサイト



高校数学 3次式の展開 因数分解 公式 覚え方 計算方法 学校よりわかりやすいサイト



因式分解经典解析 人人焦点



乗法公式による式の展開と因数分解 中学数学の多項式計算 リョースケ大学



因数分解のやり方 公式と解き方のコツ教えます 高校レベルまで対応 Studyplus スタディプラス



公式を使った因数分解の指導2 Takapの数学日記



因式分解公式计算机



ベスト 因数分解公式中学 ニスヌーピー壁紙



因数分解の公式 高校数学の達人 河見賢司の日記



数学公式bot 因数分解の公式http T Co Tloosfv8og



乗法公式による式の展開と因数分解 中学数学の多項式計算 リョースケ大学



因数分解の公式 中3 鶴城数人 Note



因数分解のやり方 公式と解き方のコツ教えます 高校レベルまで対応 Studyplus スタディプラス



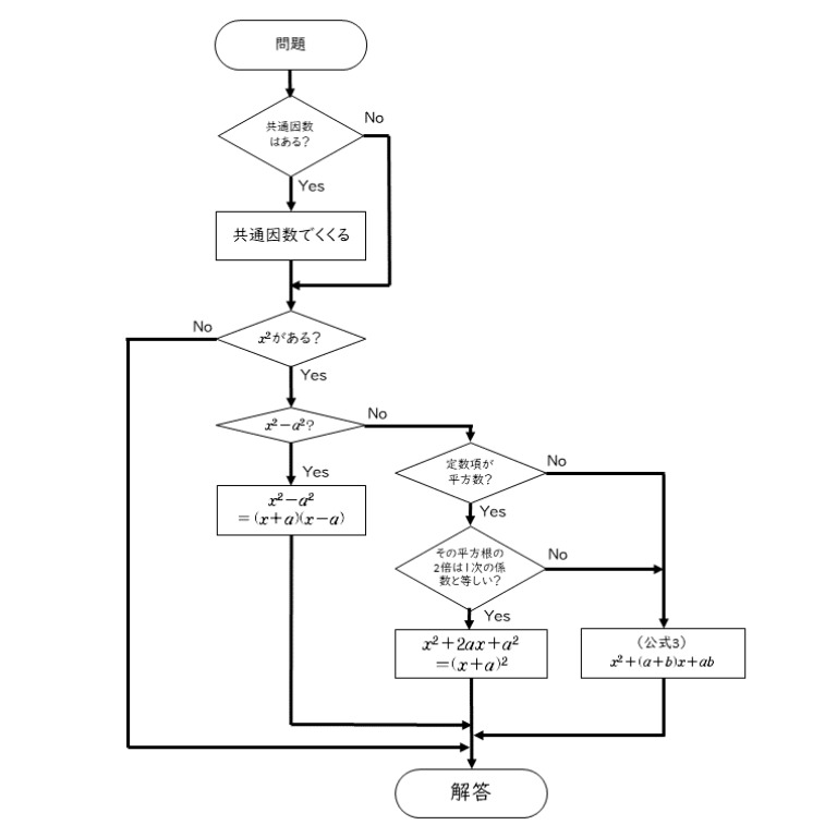
Tossランド 因数分解 のフローチャート



因数分解のやり方がわからない人必見 公式や解き方のコツをわかりやすく紹介 高校生向け受験応援メディア 受験のミカタ



中学数学 因数分解の簡単な解き方がわかる3つのステップ Qikeru 学びを楽しくわかりやすく



中学数学 因数分解の2つの公式の覚え方 Qikeru 学びを楽しくわかりやすく



25 中学因数分解公式 ニスヌーピー壁紙



高校数学 A 3 B 3の因数分解公式 練習編 映像授業のtry It トライイット



夏まとめ 数学1 因数分解 高校生 数学のノート Clear



高次二项式因式分解一般方法 指数质因数分解 公式运用井然有序 网易视频



中学数学 二次方程式の解き方はこの3パターンだけでok 平方根 因数分解 解の公式 楽スタ



中3 数学 つまづきやすい因数分解公式の使い方を解説 授業動画あり アオイのホームルーム



高校数学 数 11 因数分解 3次式の公式編 Youtube



中3 式の計算 因数分解 公式編 設計図の選び方と使い方 あとはパズル 教えたい 人のための 数学講座



04公式法之完全平方公式因式分解初中数学初二 Youtube



モノマナビ研究所



高校の因数分解公式一覧 たすき掛けや手順 やり方



因数分解 おいしい数学



8 2 2次方程式 因数分解できないパターン 勉強できようサイト



因数分解とは 1分でわかる意味 公式の一覧 問題 たすきがけのやり方



中学数学 因数分解の2つの公式の覚え方 Qikeru 学びを楽しくわかりやすく



U9j580gf8iba369ji2w Xyz P 580



因数分解のやり方がわからない人必見 公式や解き方のコツをわかりやすく紹介 高校生向け受験応援メディア 受験のミカタ



因数分解のやり方 公式と解き方のコツ教えます 高校レベルまで対応 中3 数学 因数分解 公式



因数分解の公式まとめ一覧とその活用例 アタリマエ



展開の公式 3次式の因数分解をおろそかにしていた私 さんの日記 50代から理数を学ぶ



3年 図形で因数分解 X A 数学イメージ動画集 大日本図書



数と方程式 2 複雑な因数分解 数i A 東大数学9割のkatsuyaが販売する高校数学の問題集



基礎 質因數分解法與標準分解式 已下架內容 均一教育平台



因式分解



因数分解 は簡単に解ける 公式と解き方のコツをご紹介 札幌市 学習塾 受験 チーム個別指導塾 大成会



高次二项式因式分解一般方法 指数质因数分解 公式运用井然有序 知乎



高校数学 因数分解 解の公式を使ってルートが登場する因数分解を解けるようになろう 数学の面白いこと 役に立つことをまとめたサイト



高次二项式因式分解一般方法 指数质因数分解 公式运用井然有序 知乎



中学3年数学式の展開因数分解 Youtube



二次方程式で解の公式を使う問題 見分け方は因数分解がポイント 中学や高校の数学の計算問題



高校数学 因数分解公式と3次式の因数分解 A B C 3abc 受験の月



はんぷく計算ドリル因数分解 中学数学 安卓下载 安卓版apk 免费下载



因数分解の公式まとめ一覧とその活用例 アタリマエ



十年级 美国留学 加拿大留学 Sat培训 Ielts培训 Ssat培训 留学申请



数学 因数分解チャート 簡単に使う公式がわかる 飛び級スクール 松伏 1年から安心してガッツリ通える学習塾



高校数学 展開公式の利用 受験の月



因数分解の公式まとめ一覧とその活用例 アタリマエ



数学i数と式 乗法公式 因数分解公式の3パターン Youtube



3次方程式まとめ 解き方 因数分解 解と係数の関係 理系ラボ



高校数学 因数分解 2次式の因数分解をなるべく公式に頼らず解く方法 数学の面白いこと 役に立つことをまとめたサイト



公式いろいろ 因数分解のいろいろな問題とその解き方 スタディクラブ情報局



はんぷく計算ドリル因数分解 中学数学 安卓下载 安卓版apk 免费下载



因数分解の公式まとめ一覧とその活用例 アタリマエ



公式を使った因数分解 中学編 さわやか さくらぐみ



初中数学 初一数学 因式分解 练习题 精选 Doc 蚂蚁文库



质因数分解法 腾讯视频



式の計算 因数分解のコツ 中学生からの勉強質問 数学 進研ゼミ中学講座



因数分解の方法 公式と問題のまとめ たすき掛けや応用的なコツも解説



はんぷく計算ドリル因数分解 中学数学 安卓下载 安卓版apk 免费下载



タロウ岩井の数学と英語 Noteの補足など 3乗和の因数分解公式を導く方法 Powered By Line



因数分解とは 公式と計算のやり方を覚えて問題を解いてみよう 中学 高校数学 テラコヤプラス By Ameba



3乗の因数分解 展開 公式 理系ラボ



高校数学 因数分解 3乗が登場する因数分解の解き方をわかりやすく解説 数学の面白いこと 役に立つことをまとめたサイト



中3 数学 因数分解 乗法公式 2 無料学習プリント教材



中学数学 式の展開 因数分解


0 件のコメント:
コメントを投稿